博士招生
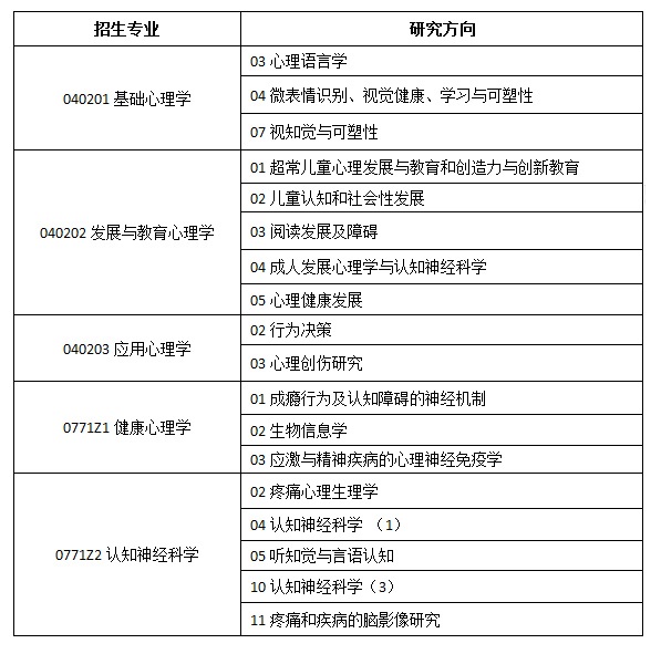
2018年心理所博士申請考核制招考專業及研究方向
發布時間:2017-10-19
作者:研究生部

附件下載: