心理所研究發現抑制c-Jun應激激活蛋白激酶的活性改善抑郁樣行為
應激是導致抑郁等行為障礙的重要因素。以往研究已證明慢性應激能導致神經炎癥, 使腦內免疫因子-促炎性細胞因子增加,而抑郁、焦慮等心理障礙的發生與促炎性細胞因子的過量增加有關。c-Jun應激激活蛋白激酶(c-Jun N-terminal kinase, JNK)是在炎癥反應中發揮重要調節作用的一類激酶,與中樞神經系統的發育和疾病有重要的關聯。通過調控JNK的活性是否能限制炎癥因子的作用,并有助于抑郁癥的預防或治療?
為回答這一問題,中國科學院心理健康重點實驗室林文娟研究組的張軍濤及研究組成員采用神經炎證導致的抑郁癥大鼠模型,系統考察了腦內JNK在抑郁行為中的調控作用,并選擇多個與抑郁癥密切相關的腦區觀察了促炎性細胞因子、JNK活性、糖皮質激素受體(Gluococorticoid receptor, GR)246位點的磷酸化(pGR-Ser246)的表達。
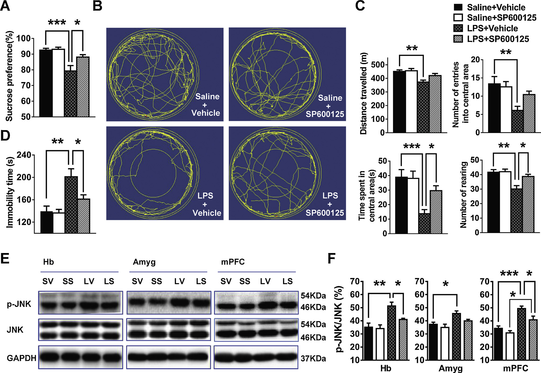
結果發現,中樞JNK與抑郁行為的發生和逆轉有關,它參與了神經炎癥導致的抑郁行為包括快感缺失,自主活動,探索行為和絕望行為的調控。神經炎癥同時增高多個腦區(如韁核、杏仁核、內側前額葉)的JNK活性,增高促炎細胞因子IL-1. IL-6, TNF的分泌,并伴有糖皮質激素受體pGR-Ser246的過度表達。而JNK抑制劑SP600125可以防止神經炎癥引起的JNK過度激活,減緩或逆轉抑郁樣行為(圖1),同時逆轉了抑郁動物腦內促炎細胞因子的升高和糖皮質激素受體246位點的磷酸化過度表達(圖2)。
這些結果表明JNK參與炎性抑郁行為的調控,其作用機制涉及其與促炎性細胞因子和GR-Ser246的磷酸化的相互作用。為抑郁相關的病理機制提供了新的見解,并提示抑制c-Jun應激激活蛋白激酶活性可能是治療抑郁癥的一個新策略。

圖1.JNK抑制劑SP600125逆轉了神經炎癥導致的抑郁行為(A, B, C,D)和韁核、杏仁核、內側前額葉的JNK 磷酸化蛋白的過度激活(E,F)

圖2.JNK 抑制劑SP600125逆轉了神經炎癥導致的腦炎性細胞因子的增高和糖皮質激素受體(GR)的磷酸化過度表達。韁核、杏仁核和內側前額葉的TNF-α和IL-1β (A,B,C);糖皮質激素受體GR和pGR-Ser246(D,E)
該研究受國家自然科學基金及中國科學院心理健康重點實驗室資助。成果在《精神神經內分泌學》 Psychoneuroendocrinology發表。
論文信息:
Zhang, J.T., Lin, W.J., Tang, M.M., Zhao, Y., Zhang, K., Wang, X.Q., Li, Y.C. (2020) Inhibition of JNK ameliorates depressive-like behaviors and reduces the activation of pro-inflammatory cytokines and the phosphorylation of glucocorticoid receptors at serine 246 induced by neuroinflammation. Psychoneuroendocrinology,113:154080. doi.org/10.1016/j.psyneuen.2019.104580
附件下載: