心理所研究揭示藍斑-齒狀回神經通路是促進阿片戒斷記憶消退的潛在調控靶點
人和動物都具有對厭惡性事件形成記憶的能力。厭惡性記憶能夠促發個體在面臨類似情景時產生回避行為,這對生存至關重要。這些記憶具有可塑性,可隨時間、環境、經歷等發生更新與修飾。然而,頑固的厭惡性記憶可造成嚴重的心理問題,如阿片戒斷帶來的負性記憶可誘發強迫性用藥行為,構成阿片成癮的病理基礎。已有研究顯示,“提取-消退”模式下的行為干預可帶來相較于單純消退訓練更加穩定的記憶修飾效果。這給人們帶來兩點啟示:1)記憶提取是連接已形成的記憶與記憶消退的關鍵樞紐;2)提取后進入不穩定狀態的記憶更容易被修飾。但是,多項研究也提出了“提取-消退”模式修飾記憶的效果具有不確定性。因此,原有記憶能否被有效提取并活化可能是影響后續消退效果的重要因素之一。
中國科學院心理健康重點實驗室隋南研究組的科研人員開展了一項研究,試圖鑒別出一條參與記憶提取過程的神經通路,并驗證對其調控是否可以改變“提取-消退”模式下的記憶消退效果。對于這條神經通路的研究不僅有助于研究者理解記憶修飾與更新的腦機制,也將為阿片戒斷記憶的消除提供策略。
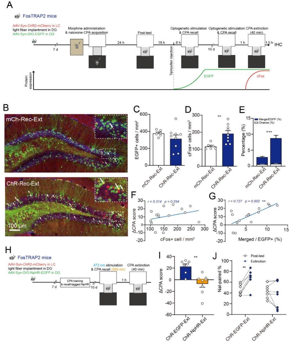
研究發現,藍斑-海馬齒狀回(LC-DG)神經通路的激活是阿片戒斷記憶提取的必要條件,特異性光激活這條通路可以有效促進“提取-消退”模式下的記憶修飾效果,促進戒斷記憶的消退。利用事件相關神經元活性標記策略,研究進一步闡明,LC-DG通路激活顯著提升了消退過程齒狀回記憶印跡細胞的激活數量。并且,印跡細胞集群的再激活數量與記憶消退程度呈正相關(圖1)。此外,采用神經元鈣離子成像及化學遺傳學技術,研究證實了新異環境暴露可通過激活LC-DG通路促進記憶的“提取-消退”進程。

圖1. 消退過程齒狀回記憶印跡細胞的再激活情況及其與消退效果的相關性
由此可見,“提取-消退”模式下的記憶修飾機制,主要是對記憶提取后原有記憶信息的重新編碼;激活LC-DG神經通路可以促進齒狀回腦區記憶印跡的更新,發揮加強記憶消退的作用(圖2)。這些研究發現提示,LC-DG通路可以作為干預病理性記憶(如,成癮記憶、恐懼記憶)的潛在神經靶點,以激活該通路為基礎的深部腦刺激或無創行為干預(如,新環境暴露)將促進“提取-消退”模式下的記憶修飾效果。

圖2. 藍斑-齒狀回通路調控阿片戒斷記憶消退的工作框架
該研究報告近期在線發表于Neuropsychopharmacology,由隋南研究組的代中華(第一作者)、梁璟(通訊作者)及多名研究人員共同完成。
研究獲得國家自然科學基金面上項目(32071028)、北京市自然科學基金項目(5202023)、中國科學院與伊朗副總統辦公室絲路科學基金聯合研究資助項目(GJHZ202129)及中國科學院心理研究所所級公共技術中心的支持。
文章信息:
Zhonghua Dai, Ying Liu, Lina Nie, Weiqi Chen, Xing Xu, Yonghui Li, Jianjun Zhang, Fang Shen, Nan Sui and Jing Liang*. Locus coeruleus input-modulated reactivation of dentate gyrus opioid-withdrawal engrams promotes extinction, Neuropsychopharmcology, Publish online: 27 October 2022, https://doi.org/10.1038/s41386-022-01477-0
附件下載: