心理所研究揭示空間導航過程中情景依賴的海馬-內嗅皮層協同表征機制
為了去想去的地方、做想做的事,人們需要準確地回憶起之前經歷過的不同場景、物體以及其他細節。盡管這種根據環境來判斷方位的能力看起來平淡無奇,但大腦究竟是如何實現這一切的,目前仍然不太清楚。
為了研究這個問題,中國科學院心理研究所的王亮研究組和北京天壇醫院的張凱團隊合作開展了一項研究,重點探索人類大腦中海馬和內嗅皮層在認路過程中的協同工作。
該研究結合人類顱內腦電技術與情景依賴的空間導航范式,探討了海馬和內嗅中分別表征情景和物體信息的獨特振蕩模式。結果發現,海馬和內嗅的協同表征支持空間導航行為,并且二者的局部表征和區域間信息交流都依賴于低頻神經振蕩。

圖1. 導航任務和行為結果
研究者采用情景依賴的虛擬空間導航任務(圖1A),并同步監測被試完成任務時海馬和內嗅的電生理活動。任務要求被試在兩個場景中分別記住兩個物體的位置,這兩個物體在兩個場景中的外觀相同,但在不同場景中處于不同的位置。被試的導航行為整體較好(誤差顯著低于隨機分布5%水平,圖1C),且在兩個場景間沒有顯著差異(圖1E)。任務過程中被試表現出較強的學習效應(圖1F)。

圖2. 海馬活動表征情景信息
通過對海馬活動(圖2A)的表征相似性分析(圖2B)發現,在直線運動過程中海馬的神經活動在相同場景的表征相似性顯著高于跨場景間的相似性(圖2C-E)。而在相鄰的腦區—內嗅和杏仁核中都沒有呈現出這種場景特異性的神經活動(圖2F-H)。

圖3. 內嗅活動表征物體信息
相反,在直線運動過程中內嗅(圖3A)的活動在相同物體中的相似性(圖3B)顯著高于不同物體間的相似性(圖3C-E)。而在海馬和杏仁核中都沒有呈現出這種物體特異性的神經活動(圖3F-H)。

圖4. 海馬情景加工和內嗅物體加工的協同表征
進一步探索海馬場景和內嗅物體表征之間的協同關系(圖4A)發現,兩者在被試內部跨試次存在顯著正相關(圖4B)。使用混合線性模型分析二者對行為表現的貢獻發現,只有當海馬的場景和內嗅的物體表征同時較強時,被試才會有較好的導航行為(圖4D)。

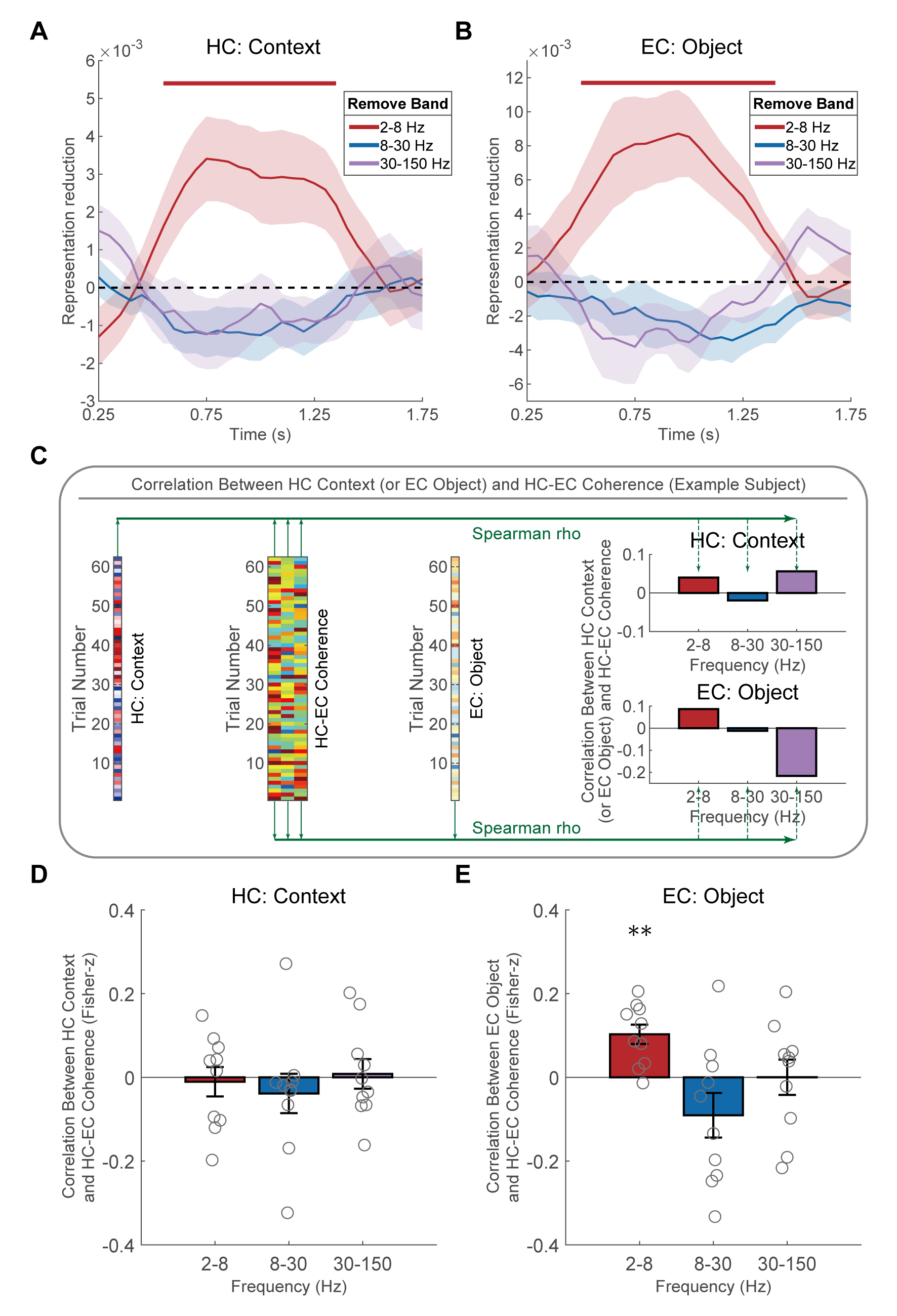
圖5. 海馬情景和內嗅物體表征的低頻依賴性
研究通過去除不同頻段神經活動,進一步探討海馬場景和內嗅物體表征與特定頻段的關系,發現兩種表征都依賴于低頻活動(2-8 Hz,圖5A-B),且海馬-內嗅的功能連接和內嗅物體表征顯著正相關,而與海馬的場景表征無關(圖5C-E)。結合二者共同對行為表現的貢獻,表明海馬場景與內嗅物體信息通過低頻振蕩進行耦合,以共同支持情景依賴的導航。
綜上所述,該研究揭示了人類在場景依賴的空間導航過程中,海馬和內嗅通過功能分工與低頻振蕩耦合的機制協同工作。具體而言,海馬負責提取與當前環境相關的“情景”信息,而內嗅則處理場景中的“物體”信息。這兩種信息并非獨立進行,而是通過2-8 Hz的神經振蕩進行有效整合,共同支撐了精準的情景依賴式導航。更重要的是,該發現為阿爾茨海默癥等以空間定向障礙為首發癥狀的神經退行性疾病,提供了潛在的早期診斷生物學標記。
該研究獲得科技創新2030-重大項目(2022ZD0205000),國家重點研發計劃(2024YFF1206500)和國家自然科學基金(32020103009,32471110,32200861)等資助。
研究成果已在線發表于PLOS Biology。心理所博士研究生呂鵬程和陳棟副研究員為論文共同第一作者,心理所王亮研究員和北京天壇醫院張凱主任為論文共同通訊作者。北京天壇醫院張弨副主任醫師、心理所博士研究生段威(已畢業)和心理所博士研究生魯萍萍為該研究做了重要貢獻。
論文信息:Lv P#, Chen D#, Zhang C, Duan W, Lu P, Zhang K*, Wang L*. (2025) Coordinated hippocampal–entorhinal representations support human context-dependent spatial navigation. PLoS Biol 23(9): e3003398.https://doi.org/10.1371/journal.pbio.3003398
附件下載: