心理所研究揭示慢性骨骼肌肉痛導致大腦老化和認知損傷的機制
慢性骨骼肌肉疼痛(CMP)影響了全世界40%以上的人口,造成了極大的健康和社會經濟負擔。除了持續的疼痛癥狀外,認知功能的加速衰退以及癡呆風險的增加也日益成為CMP患者所面臨的一大挑戰,然而有效的預防措施依然缺乏,其主要原因是對該現象的神經機制了解甚少。
在衰老過程中,身體各個系統均會表現出衰老的軌跡,其中大腦的加速老化,是造成認知損傷和癡呆的重要原因。中國科學院心理研究所涂毅恒研究組前期研究發現(Zhao et al., PNAS, 2023),慢性疼痛患者的海馬區域會出現加速老化的現象,并且中介了患者認知功能的損傷。然而由于慢性疼痛的異質性高、機制復雜,不同類型慢性疼痛患者大腦老化的模式和機制仍不清楚。
因此,涂毅恒研究組利用超過9000人的橫向和縱向數據,對多種CMP群體(包括肩頸痛、腰背痛、髖部痛、膝痛)的腦老化特征進行了刻畫,并解碼了其背后的遺傳分子機制。該成果已在線發表于Nature Mental Health,題為Morphological and genetic decoding show heterogeneous patterns of brain aging in chronic musculoskeletal pain。

圖1. 研究框架示意圖
基于UK Biobank數據庫6000多名健康人的結構MRI數據,該研究構建了一個大腦年齡預測模型,并利用其對CMP的大腦老化模式進行了評估。在多種CMP類型中,研究發現僅患有膝骨關節炎(KOA)的群體表現出了大腦老化加速,且在另一批獨立數據中驗證了該發現。隨后的分析表明,海馬等負責認知功能的腦區是導致大腦老化加速的重要來源。通過對KOA患者進行5年隨訪,研究揭示了大腦老化加速程度在預測膝骨關節炎患者記憶損傷與癡呆風險方面的重要價值。

圖2. CMP大腦加速老化模式以及加速衰老相關腦體積改變
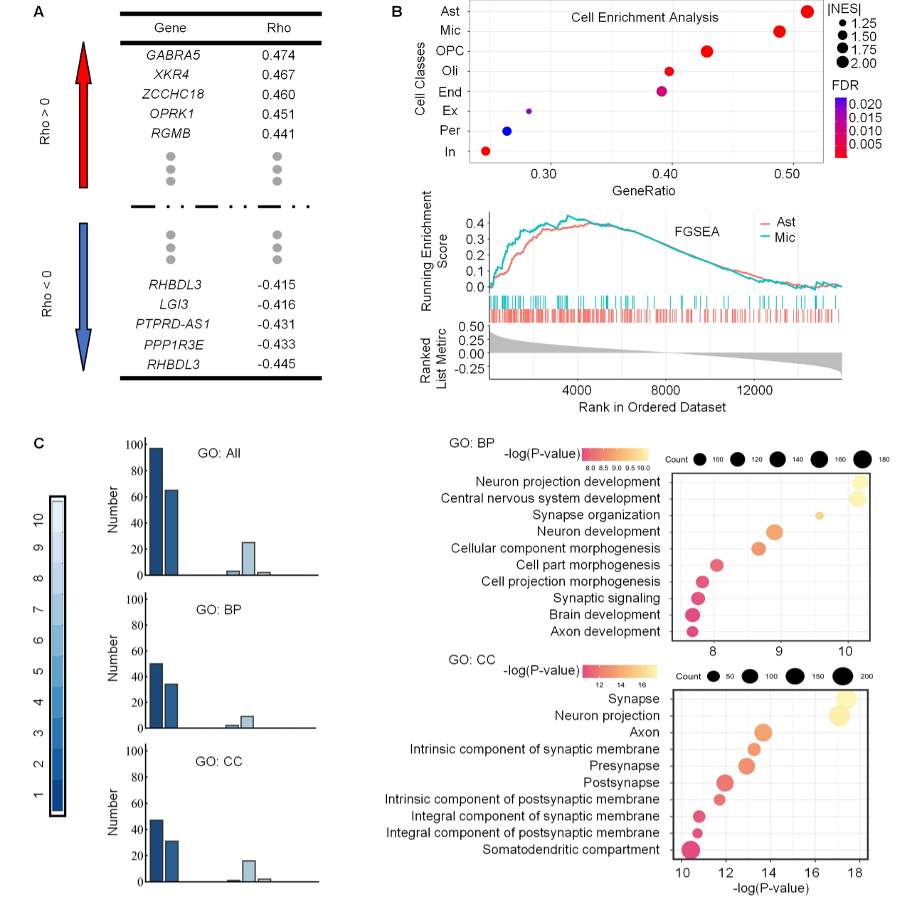
為進一步闡釋KOA大腦老化加速背后的分子生物基礎,該研究將大腦老化的空間模式與人類大腦轉錄圖譜相結合,發現SLC39A8基因表達特性、神經膠質細胞以及神經發育相關生物路徑是KOA大腦老化加速的關鍵因素。

圖3. 與KOA神經影像表型高度相關基因的富集分析
研究結果多尺度揭示了KOA患者的大腦加速老化現象和機制,為人們理解CMP與大腦老化之間的關系提供了新的視角。這一發現不僅為未來在臨床診療中更好地理解和預測CMP患者的認知衰退提供了理論基礎,也強調了早期干預的重要性,以減緩CMP患者的大腦老化進程,保持其認知功能。
該研究得到了科技部科技創新2030“腦科學與類腦研究”青年科學家項目、國家自然科學基金、中國科學院心理研究所科學基金和中國科協青年人才托舉工程項目的資助。
研究成果已在線發表于Nature Mental Health。涂毅恒研究組博士生趙磊和首都醫科大學劉嬌副教授為論文共同第一作者,涂毅恒研究員為通訊作者。
論文信息:
Zhao L.+, Liu, J. +, Zhao, W.H., Chen, J., Fan, J.C., Ge, T. and Tu, Y* (2024). Morphological and genetic decoding shows heterogeneous patterns of brain aging in chronic musculoskeletal pain. Nature Mental Health. https://www.nature.com/articles/s44220-024-00223-3
附件下載: