心理所合作研發剛柔并濟的“神經觸手”探針,打破柔性電極微創植入瓶頸
在腦機接口與神經科學飛速發展的今天,柔性神經電極憑借優異的生物相容性與機械匹配性,被廣泛認為是實現長期穩定神經信號采集的理想選擇。相較于傳統剛性電極,柔性探針能有效減少腦組織損傷、炎癥反應和延長在體壽命,展現出廣闊的應用前景。然而,由于自身剛度較低,這類探針在缺乏額外支撐的情況下難以穿透腦組織,植入難題成為制約柔性電極推廣應用的關鍵瓶頸。
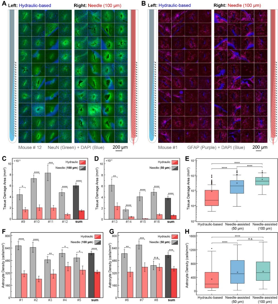
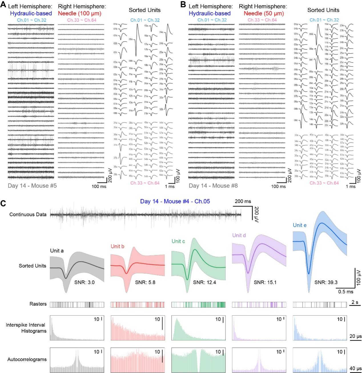
針對這一核心挑戰,中國科學院心理研究所梁璟研究組與中國科學院半導體研究所裴為華研究組緊密合作,聯合研發出一種剛柔可調的“神經觸手”式神經探針(Neurotentacle)。該探針通過微型液壓系統調控內部壓力,在插入階段可變得剛硬、精準穿刺腦組織;植入完成后則恢復柔軟狀態,適應腦組織微環境。該方案無需借助任何硬質導入工具,實現了低損傷植入與長期高質量神經信號記錄的雙重目標。實驗證實,該技術可顯著減少急性損傷(相較傳統方法降低超過74%)、減輕慢性免疫反應(降低約40%),且在小鼠長期在體記錄中始終保持優異的神經元信號質量與信噪比,信號通道的功能性和單位數量均顯著優于對照組。
“神經觸手”探針技術提供了一種極具吸引力的微創植入解決方案,能有效實現柔性神經電極的長期神經記錄,為腦區和神經環路功能研究提供了強有力的新型工具。該研究成果為柔性電極的實用化應用邁出了關鍵一步,也為下一代微創神經接口技術提供了全新解決方案。

圖1. 可變剛度的神經觸手式神經探針

圖2. 神經觸手探針的超低急性損傷和慢性免疫反應

圖3. 神經觸手探針所記錄到的高質量神經活動信號
該研究獲得到了國家重點研發計劃和國家自然科學基金項目的支持。
相關成果已在線發表于Advanced Science。半導體所博士后王陽和心理所博士生徐星(已畢業)為共同第一作者,心理所梁璟研究員和半導體所裴為華研究員為論文的共同通訊作者。
論文信息:Wang Y*, Xu X*, Yang X, Tang R, Chen Y, Zang S, Wang Y, Liang J.#, Pei W#. Stiffness-Tunable Neurotentacles for Minimally Invasive Implantation and Long-Term Neural Activity Recordings.?Adv Sci (Weinh).?2025 Jul 21:e05100. DOI:?https://doi.org/10.1002/advs.202505100
附件下載: